AA
Data
Raw
Sweeps
Analysis
Upload
Projects
Plugins
20241108_a_bathapplication_Urethan_lp10_irisopen
Included analysis:
data/analysis/2024-11-08/0-0-2_t5Soma_sweeps/avrg-0-10_0-0-2_t5Soma_sweeps.png
remove
data/analysis/2024-11-08/0-0-2_t6Soma_sweeps/avrg-0-10_0-0-2_t6Soma_sweeps.png
remove
data/analysis/2024-11-08/0-0-2_t10Soma_sweeps/avrg-0-10_0-0-2_t10Soma_sweeps.png
remove
Dowload minimal
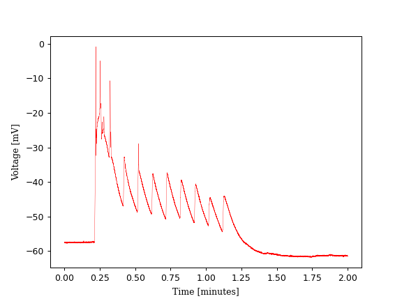
t5Soma
Sweep-selection: avrg-0-10,
v: 0-0-2
t6Soma
Sweep-selection: avrg-0-10,
v: 0-0-2
t10Soma
Sweep-selection: avrg-0-10,
v: 0-0-2
Previous
Next
Y-Axis Min
Y-Axis Max
Stack
Previous
Next
t5Soma
Sweep-selection: avrg-0-10,
v: 0-0-2
Go to analysis:
t6Soma
Sweep-selection: avrg-0-10,
v: 0-0-2
Go to analysis:
t10Soma
Sweep-selection: avrg-0-10,
v: 0-0-2
Go to analysis: