AA
Data
Raw
Sweeps
Analysis
Upload
Projects
Plugins
20241111_b_bathapplication_Urethan0.1_lp100_irisopne_POm
Included analysis:
data/analysis/2024-11-11/0-0-2_t17Soma_sweeps/avrg-0-10_0-0-2_t17Soma_sweeps.png
remove
data/analysis/2024-11-11/0-0-2_t20Soma_sweeps/avrg-0-10_0-0-2_t20Soma_sweeps.png
remove
data/analysis/2024-11-11/0-0-2_t22Soma_sweeps/avrg-0-10_0-0-2_t22Soma_sweeps.png
remove
Dowload minimal
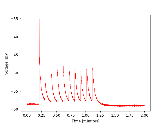
t17Soma
Sweep-selection: avrg-0-10,
v: 0-0-2
t20Soma
Sweep-selection: avrg-0-10,
v: 0-0-2
t22Soma
Sweep-selection: avrg-0-10,
v: 0-0-2
Previous
Next
Y-Axis Min
Y-Axis Max
Stack
stacked
Previous
Next
t17Soma
Sweep-selection: avrg-0-10,
v: 0-0-2
Go to analysis:
t20Soma
Sweep-selection: avrg-0-10,
v: 0-0-2
Go to analysis:
t22Soma
Sweep-selection: avrg-0-10,
v: 0-0-2
Go to analysis:
stacked
Name: stacked