AA
Data
Raw
Sweeps
Analysis
Upload
Projects
Plugins
20241111_d_bathapplication_Gabbazin_Urethan_lp100_irisopen_POm
Included analysis:
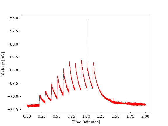
data/analysis/2024-11-11/0-0-2_t37Soma_sweeps/avrg-0-10_0-0-2_t37Soma_sweeps.png
remove
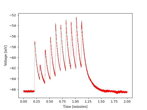
data/analysis/2024-11-11/0-0-2_t39Soma_sweeps/avrg-0-10_0-0-2_t39Soma_sweeps.png
remove
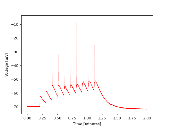
data/analysis/2024-11-11/0-0-2_t43Soma_sweeps/avrg-0-10_0-0-2_t43Soma_sweeps.png
remove
Dowload minimal
t37Soma
Sweep-selection: avrg-0-10,
v: 0-0-2
t39Soma
Sweep-selection: avrg-0-10,
v: 0-0-2
t43Soma
Sweep-selection: avrg-0-10,
v: 0-0-2
Previous
Next
Y-Axis Min
Y-Axis Max
Stack
stacked
Previous
Next
t37Soma
Sweep-selection: avrg-0-10,
v: 0-0-2
Go to analysis:
t39Soma
Sweep-selection: avrg-0-10,
v: 0-0-2
Go to analysis:
t43Soma
Sweep-selection: avrg-0-10,
v: 0-0-2
Go to analysis:
stacked
Name: stacked