AA
Data
Raw
Sweeps
Analysis
Upload
Projects
Plugins
20241122_b_bathapplication_Urethan0.5_lp100_irisopen
Included analysis:
data/analysis/2024-11-22/0-0-2_t24Soma_sweeps/avrg-0-10_0-0-2_t24Soma_sweeps.png
remove
data/analysis/2024-11-22/0-0-2_t27Soma_sweeps/avrg-0-10_0-0-2_t27Soma_sweeps.png
remove
data/analysis/2024-11-22/0-0-2_t28Soma_sweeps/avrg-0-10_0-0-2_t28Soma_sweeps.png
remove
Dowload minimal
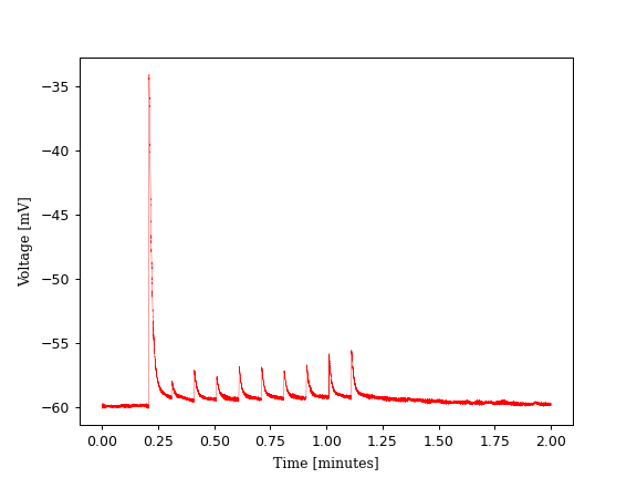
t24Soma
Sweep-selection: avrg-0-10,
v: 0-0-2
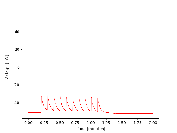
t27Soma
Sweep-selection: avrg-0-10,
v: 0-0-2
t28Soma
Sweep-selection: avrg-0-10,
v: 0-0-2
Previous
Next
Y-Axis Min
Y-Axis Max
Stack
stacked
Previous
Next
t24Soma
Sweep-selection: avrg-0-10,
v: 0-0-2
Go to analysis:
t27Soma
Sweep-selection: avrg-0-10,
v: 0-0-2
Go to analysis:
t28Soma
Sweep-selection: avrg-0-10,
v: 0-0-2
Go to analysis:
stacked
Name: stacked