AA
Data
Raw
Sweeps
Analysis
Upload
Projects
Plugins
20250312_a_bathapplication_0.1_0.3_0.5_Urethan_lp100_irisopen_POm
Included analysis:
data/analysis/2025-03-12/0-0-2_t13Soma_sweeps/avrg-0-10_0-0-2_t13Soma_sweeps.png
remove
data/analysis/2025-03-12/0-0-2_t14Soma_sweeps/avrg-0-10_0-0-2_t14Soma_sweeps.png
remove
data/analysis/2025-03-12/0-0-2_t17Soma_sweeps/avrg-0-10_0-0-2_t17Soma_sweeps.png
remove
data/analysis/2025-03-12/0-0-2_t20Soma_sweeps/avrg-0-10_0-0-2_t20Soma_sweeps.png
remove
data/analysis/2025-03-12/0-0-2_t22Soma_sweeps/avrg-0-10_0-0-2_t22Soma_sweeps.png
remove
Dowload minimal
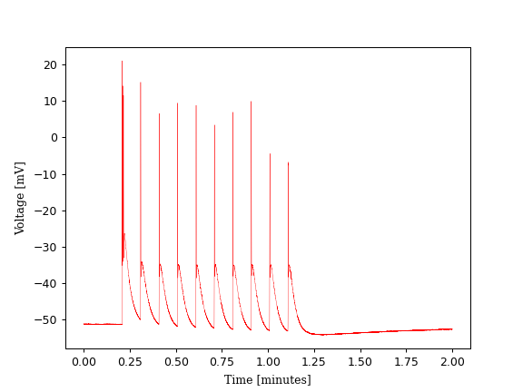
t13Soma
Sweep-selection: avrg-0-10,
v: 0-0-2
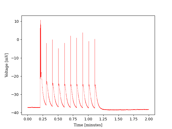
t14Soma
Sweep-selection: avrg-0-10,
v: 0-0-2
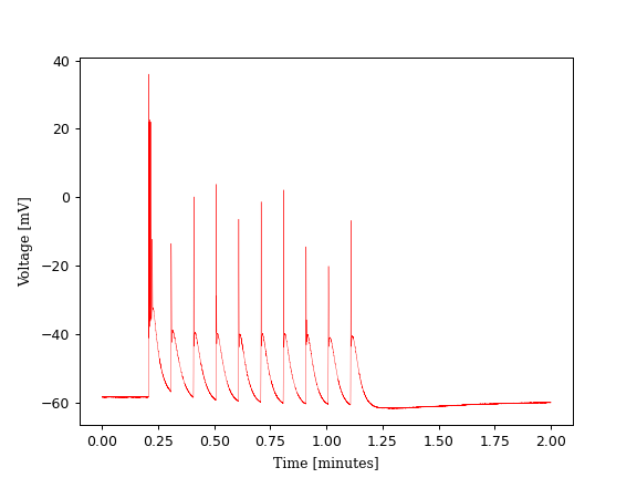
t17Soma
Sweep-selection: avrg-0-10,
v: 0-0-2
t20Soma
Sweep-selection: avrg-0-10,
v: 0-0-2
t22Soma
Sweep-selection: avrg-0-10,
v: 0-0-2
Previous
Next
Y-Axis Min
Y-Axis Max
Stack
stacked
Previous
Next
t13Soma
Sweep-selection: avrg-0-10,
v: 0-0-2
Go to analysis:
t14Soma
Sweep-selection: avrg-0-10,
v: 0-0-2
Go to analysis:
t17Soma
Sweep-selection: avrg-0-10,
v: 0-0-2
Go to analysis:
t20Soma
Sweep-selection: avrg-0-10,
v: 0-0-2
Go to analysis:
t22Soma
Sweep-selection: avrg-0-10,
v: 0-0-2
Go to analysis:
stacked
Name: stacked